Abstract
This study aims to analyze the effect of career development and compensation on employee performance, with job satisfaction as a mediating variable, at the North Aceh Regency Land Office. All 105 employees were selected as respondents through a census method. Data collection was conducted using a structured questionnaire, then analyzed using the AMOS-based Structural Equation Modeling (SEM) approach. The results of the descriptive analysis indicate that all variables are functioning well. Structural model testing demonstrated that career development and compensation have a positive and significant impact on both job satisfaction and employee performance. Career development contributes the most to job satisfaction (67.8%) and also has a direct impact on performance (33.2%). Meanwhile, compensation significantly influences both job satisfaction (23.1%) and performance (23.7%). Job satisfaction proved to be the most dominant variable in improving performance, contributing 69.6%. Furthermore, job satisfaction acted as a partial mediator in the relationship between career development and performance (47.1%), and between compensation and performance (16%). These findings confirm that improving employee performance depends not only on career development and compensation policies, but also on the organization's ability to create and maintain sustainable job satisfaction.
Keywords
Career Development Compensation Job Satisfaction Employee Performance
Introduction
Organizations are established to achieve specific goals through effective resource management, with human resources serving as the primary driver of organizational activity. From a management perspective, employee performance is a key indicator of the organization's success in meeting its established targets and objectives. Performance is evaluated not only by the quantity of work produced but also by the quality, timeliness, cost efficiency, and service orientation of the delivered services.
In the context of public sector organizations, professional and competency-based human resource management is essential for achieving good governance. Civil servants must possess high capacity, integrity, and commitment to deliver public services effectively. Therefore, the employee management system should be implemented in a planned, objective, and merit-based manner to promote superior and sustainable performance.
The North Aceh Regency Land Office, as a strategic work unit, plays a vital role in providing land services, including issuing certificates, resolving disputes, and supplying accurate land data and information. This role is directly linked to ensuring legal certainty of land rights and promoting community welfare. Therefore, the quality of employee performance is a critical factor in maintaining public trust in the institution.
Although the 2024 performance achievement was rated as good, with a score of 89.23, initial evaluations and survey results indicate that employee performance is not yet fully optimized. Several indicators, such as commitment and cooperation, remain relatively low. This situation highlights challenges in fostering employee engagement with the organization and enhancing collaboration between employees and work units.
Performance issues are also influenced by technical and operational factors, such as limited human resources relative to the ever-increasing workload, the vastness of the work area, and insufficient supporting facilities and infrastructure. These challenges can increase work pressure and negatively affect the effectiveness of task completion, especially in services that demand high levels of timeliness and accuracy.
In addition to technical factors, psychological and managerial aspects also influence employee performance, with job satisfaction being a key element. Initial survey results indicate that the overall level of job satisfaction falls within the fairly good category; however, there are notable weaknesses in the areas of job happiness and development opportunities. This suggests that some employees do not fully experience psychological comfort or sufficient opportunities for self-development within the organization.
Other factors that influence employee satisfaction include career development and compensation. Although career development is generally regarded as satisfactory, indicators related to career progression, qualifications, and performance evaluations suggest that perceptions remain less than optimal. Additionally, the overall compensation system is perceived as not fully meeting employee expectations, especially concerning non-financial benefits and facilities. This situation may negatively affect employee job satisfaction and performance at the North Aceh Regency Land Office.
Based on these various phenomena, it is understood that employee performance at the North Aceh Regency Land Office is influenced not only by technical operational factors but also by job satisfaction, career development, and the compensation system. Therefore, a comprehensive empirical study is necessary to analyze the impact of these factors on employee performance, providing a foundation for formulating more effective, equitable, and sustainable human resource management policies.
Literature Review
Employee Performance
Government Regulation Number 30 of 2019 defines employee performance as the outcome of work achievements, evaluated by comparing the performance plan agreed upon at the beginning of the year with the actual performance attained at the end of the fiscal year. An employee is considered to have good work performance if they meet or exceed established work targets, based on criteria such as work quality, output quantity, and timeliness of task completion.
Previous research has similarly emphasized the concept of performance. [1] explain that performance refers to the work results achieved by an employee over a specific period, which are then compared to predetermined and mutually agreed-upon standards, targets, or criteria. Meanwhile, [2] define performance as a record of work outcomes that reflects an individual's level of success in completing assigned tasks, based on their skills, experience, commitment, and the timeframe in which the tasks are performed.
Based on these various definitions, employee performance can be defined as an individual's ability to fulfill their responsibilities within an organization, evaluated over a specific period, typically at the end of the fiscal year. Performance assessments consider multiple aspects of work output, including quality, quantity, efficiency, effectiveness, and productivity. Beyond serving as a measure of work achievement, performance also forms the foundation for evaluating and assessing employee performance. This evaluation process provides constructive feedback, input, and recommendations to enhance both individual and team performance within the organization. According to PP No. 30/2019, employee performance can be measured using the following indicators: work quality, work quantity, timeliness, cost-effectiveness, integrity, commitment, and cooperation.
Job Satisfaction
The level of job satisfaction experienced by each individual varies, as it reflects the degree of pleasure or happiness a person derives from evaluating their work. Consequently, job satisfaction is a key research variable that receives significant attention in industrial and organizational psychology. Essentially, job satisfaction is an emotional state that indicates an individual's contentment with their job.
Work is a crucial element in human life, as a person's lifestyle, well-being, and social interactions are significantly influenced by the type and conditions of their work [3]. define job satisfaction as an individual's overall attitude toward their work, which arises from a comparison between what they receive and what they believe they should receive from the job. This definition highlights that job satisfaction is subjective and shaped by an individual's perception of fairness and the appropriateness of contributions and rewards.
The classical management approach views workers as components of a production system, likening them to machines that must strictly follow managers' instructions to achieve work efficiency. In contrast, the neo-classical management approach recognizes workers as individuals with social and psychological needs, who seek recognition, self-actualization, and the fulfillment of various needs, including economic ones [4] This approach emphasizes that understanding employees' needs and expectations is essential for fostering sustainable job satisfaction.
Career Development
A career essentially describes a person's professional journey or work history, demonstrated through a series of positions held throughout their working life. It can also be defined as a sequence of job changes, whether through promotions or transfers, to higher positions or roles with greater responsibilities within an organizational structure [5]. In line with this, BKN Regulation Number 28 of 2020 defines a career as the entire series of positions a person has held or is currently holding during their life cycle within an organization.
In the context of the state civil service, career development is an essential component of civil servant career management, implemented at both the agency and national levels. This development is conducted in accordance with the Merit System principle and tailored to organizational needs, as stipulated in Government Regulation Number 17 of 2020. Furthermore, Ministerial Regulation Number 22 of 2021 emphasizes that civil servant career development is a part of career management, executed through a clear career pattern, based on the merit system, and aligned with agency requirements.
Conceptually, career development is understood not only as a promotion but also as a process of enhancing an individual's understanding, abilities, and readiness to meet future career demands. [6] explain that development is a systematic effort to deepen conceptual understanding through observation, reasoning, and critical evaluation. Meanwhile, [7] introduces the concept of life-span, life-space, emphasizing that career development is a continuous process throughout oneβs life and involves various roles that individuals undertake in both social and professional contexts.
To advance their careers, employees must meet various standards, such as demonstrating strong work performance, working effectively and efficiently, and possessing relevant competencies. However, career development does not depend solely on individual efforts; it must also align with the interests and needs of the organization. Therefore, organizations need to provide managerial support, offer constructive feedback, and create a conducive work environment to enhance employees' abilities and motivation for career development .
Compensation
Essentially, one of the primary purposes of working is to receive compensation to meet the necessities of life. Compensation is the reward employees earn for their contributions and performance within the organization. It includes not only direct rewards, such as base salary, wages, incentives, and performance-based awards, but also indirect benefits, including leave allowances, deferred payments, health insurance, and various other welfare provisions. A well-designed compensation system helps organizations retain a productive workforce, provide fair rewards, and ensure compliance with applicable laws and regulations within the organization's capabilities.
Providing adequate compensation encourages employees to value their work and fosters loyalty to the organization. Therefore, organizations reward employee performance through a proportional and equitable compensation system. In the context of government organizations, compensation regulations are clearly stipulated in Law Number 5 of 2014 concerning the State Civil Apparatus.
[8] define compensation as the total remuneration provided to employees in exchange for their contributions to the organization. The strategic objective of providing compensation is to attract, retain, and motivate employees to deliver their best performance. Accordingly, explain that compensation is a component of human resource management that focuses on planning, organizing, and controlling the direct and indirect payments employees receive for their work.

Research methods
This research was conducted at the North Aceh District Land Office, located on Jln. Mayjend T. Hamzah Bendahara, North Aceh Regency. The study focused on Career Development, Compensation, Job Satisfaction, and Employee Performance. The population consisted of all employees at the North Aceh District Land Office, totaling 105 individuals: 35 civil servants, 7 PPPK employees, and 63 PPNPN employees. Given the relatively small population, the census method was used for sampling. Data were collected by distributing questionnaires via the link https://bit.ly/penelitian-Fusthatul. Responses were measured using a Likert scale and analyzed with AMOS.
Results and Discussion
Descriptive Testing
The results of the descriptive testing are shown in Table 1 below:
| Test Value = 3.41 | |||||||
| Average | t | df | Sig. (2-tailed) | MD | 95% CI of the Difference | ||
| Lower | Upper | ||||||
| Employee Performance | 3.31 | 52.790 | 104 | .000 | 27.19952 | 26.1778 | 28.2213 |
| Job Satisfaction | 3.35 | 45.242 | 104 | .000 | 19.21857 | 18.3762 | 20.0610 |
| Career Development | 3.97 | 42.658 | 104 | .000 | 19.83762 | 18.9154 | 20.7598 |
| Compensation | 3.78 | 43.158 | 104 | .000 | 25.28524 | 24.1234 | 26.4470 |
| Employee Performance | 3.31 | 52.790 | 104 | .000 | 27.19952 | 26.1778 | 28.2213 |
The descriptive test results show that all variables in this study have values greater than 3.41, and a two-tailed significance value of less than 0.05, indicating that the statistical test results are at an acceptable level of significance. This suggests that the dimensions studied have been effectively implemented at the North Aceh District Land Office and have a significant influence according to the research model developed. This data consistency provides a strong basis for accepting Ha1 and rejecting Ho1. Therefore, the first hypothesis in this study has been empirically tested and confirmed as valid.
Direct Effect
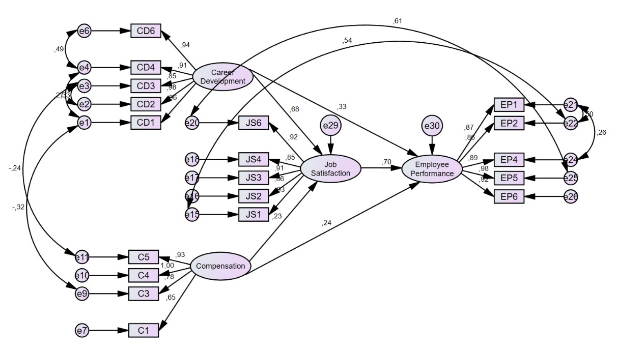
The results of the direct hypothesis are as shown in Figure 2 below

A thorough testing of the model yielded analytical findings regarding the direct hypotheses, which are presented in the table below.
| Endogen | Exogenous | E | S.E. | C.R. | P | ||
| Std | Ustd | ||||||
| Job_Satisfaction | <--- | Career_Development | .678 | .533 | .060 | 8.885 | *** |
| Job_Satisfaction | <--- | Compensation | .231 | .344 | .114 | 3.007 | .003 |
| Employee_Performance | <--- | Job_Satisfaction | .696 | .663 | .117 | 5.675 | *** |
| Employee_Performance | <--- | Career_Development | .332 | .248 | .085 | 2.935 | .003 |
| Employee_Performance | <--- | Compensation | .237 | .337 | .123 | 2.729 | .006 |
H2: The Effect of Career Development on Job Satisfaction of Employees at the North Aceh District Land Office
The results of the H2 test indicate that career development has a positive and significant effect on the job satisfaction of employees at the North Aceh Regency Land Office (S.E. = 0.678; C.R. = 8.885; p = 0.000). This means that the better the career development system and practices implemented, the higher the employees' job satisfaction levels.
Empirical evidence shows that career development accounts for 67.8% of the increase in job satisfaction. Key factors contributing to employee satisfaction include clear career paths, promotion opportunities, relevant training, and an objective performance appraisal system. This finding aligns with previous research confirming that career development is a significant determinant of job satisfaction.
However, job satisfaction levels are not yet fully optimal. Therefore, it is necessary to strengthen merit-based career development policies by developing clear career paths, continuously improving qualifications and competencies, and implementing objective performance appraisals. Consistent and transparent execution of these measures is expected to not only increase job satisfaction but also enhance organizational performance sustainably.
H3: The Effect of Compensation on Job Satisfaction of Employees at the North Aceh District Land Office
The results of the H3 test indicate that compensation has a positive and significant effect on the job satisfaction of employees at the North Aceh Regency Land Office (SE = 0.231; CR = 3.007; p = 0.003). This means that improvements to the compensation system significantly increase employee job satisfaction.
Compensation accounts for 23.1% of job satisfaction, indicating a significant influence. However, other factors such as career development, work environment, and leadership also contribute. This finding aligns with numerous studies confirming that a fair, competitive, and performance-based compensation system is a key determinant of job satisfaction.
In an organizational context, improving job satisfaction through compensation can be achieved by implementing performance-based salaries and incentives, providing adequate benefits, and offering welfare support facilities. Transparent and equitable compensation management is expected to continuously enhance employee motivation, loyalty, and performance.
H4:The Effect of Career Development on the Performance of Employees at the North Aceh District Land Office
Testing H4 showed that career development has a positive and significant effect on employee performance at the North Aceh Regency Land Office (SE = 0.332; CR = 2.935; p = 0.003), thus supporting the hypothesis. This finding confirms that the implementation of targeted and systematic career development can significantly enhance employee performance.
The contribution of career development to performance, accounting for 33.2%, highlights the strategic role of this factor in enhancing productivity and work effectiveness. Employees who have clear career paths and development opportunities tend to exhibit higher levels of performance. This finding aligns with previous research indicating that career development is a crucial determinant of performance improvement, especially in the public sector.
To maximize its impact, career development should be managed on a merit-based system through clear career paths, continuous enhancement of qualifications and competencies, and objective performance assessments as the basis for promotions and rotations. Consistent management aligned with organizational needs is expected to continuously improve employee performance and support the achievement of organizational goals.
H5: The Effect of Compensation on the Performance of Employees at the North Aceh District Land Office
Testing H5 showed that compensation has a positive and significant effect on employee performance at the North Aceh Regency Land Office (S.E. = 0.237; C.R. = 2.729; p = 0.006), thus the hypothesis was accepted. The S.E. value indicates that improving compensation quality contributes 23.7% to the improvement of employee performance. This finding demonstrates that a better compensation system is followed by a significant increase in performance.
Conceptually, compensation is a form of recognition for employee contributions, encompassing both financial and non-financial rewards, which serves as a motivational tool. When rewards are perceived as fair and proportional, employees are encouraged to work more productively, maintain greater discipline, and remain committed to organizational goals. These findings align with numerous studies confirming that performance-based compensation significantly enhances performance.
To optimize performance, compensation management must be comprehensive, incorporating performance-based salaries and incentives, adequate benefits, and support for work facilities and employee welfare. A fair, transparent, and performance-oriented compensation system is expected to enhance employee productivity and support the sustainable achievement of organizational goals.
H6: The Effect of Job Satisfaction on the Performance of Employees at the North Aceh District Land Office
Testing H6 showed that job satisfaction had a positive and significant effect on employee performance at the North Aceh Regency Land Office (C.R. = 5.675; p = 0.000), thus the hypothesis was accepted. This finding confirms that job satisfaction is a significant determinant that directly enhances employee productivity and effectiveness.
Job satisfaction contributed 69.6% to improved performance, indicating a highly dominant role. Satisfied employees tend to exhibit high motivation, strong commitment, and optimal work engagement. These findings are consistent with numerous studies demonstrating that job satisfaction significantly impacts performance in both the public and private sectors.
To enhance performance through job satisfaction, organizations must foster a supportive work environment, cultivate harmonious relationships between employees and management, provide fair compensation, and offer career development opportunities. The integrated management of these factors is expected to sustainably increase job satisfaction and directly improve organizational performance.
Indirect Effect
H7: The Effect of Career Development on the Performance of Employees at the North Aceh District Land Office Through Job Satisfaction
The validation results of hypothesis 7 using the Sobel calculator are shown in Figure 3 below.

The Sobel test results indicate that the significance criteria have been met, with values of t = 5.263 and p = 0.04. These results suggest that job satisfaction partially mediates the effect of career development on employee performance at the North Aceh District Land Office. Therefore, hypothesis 7 is accepted. The mediation effect chart is shown below:

The results of the mediation analysis indicate that the indirect effect of career development on performance through job satisfaction is 0.471, or 47.1%. This means that nearly half of the total effect of career development on performance is mediated by increased job satisfaction, making job satisfaction a significant intervening variable.
This finding confirms that career development not only directly impacts performance but also operates through psychological mechanisms by enhancing employees' positive feelings about their work. Clear career paths, transparent promotion processes, competency development, and a merit-based evaluation system can increase job satisfaction, which, in turn, boosts motivation, commitment, and responsibility at work.
The partial mediation effect indicates that career development continues to have a direct impact on performance, which becomes stronger when accompanied by increased job satisfaction. Therefore, career development policies should be designed systematically, transparently, and sustainably to enhance not only employees' structural capabilities but also the psychological factors that contribute to optimal organizational performance.
H8: The Effect of Compensation on the Performance of Employees at the North Aceh District Land Office Through Job Satisfaction
Figure 4 presents the results of testing Hypothesis 8, analyzed using the Sobel calculator.

The Sobel test results indicate that the significance criteria have been met, with a value of t = 1.98 and p = 0.045. These findings suggest that job satisfaction partially mediates the effect of compensation on employee performance at the North Aceh District Land Office. Therefore, hypothesis Ha8 is accepted, and hypothesis H08 is rejected.

The results of the study indicate that job satisfaction mediates 16% of the effect of compensation on employee performance, demonstrating a significant, though moderate, indirect effect. This finding confirms that job satisfaction plays a crucial role in explaining the relationship between compensation and performance.
Theoretically, compensation serves not only as a financial reward but also as a form of organizational recognition. When compensation is perceived as fair and proportional, it enhances job satisfaction, which in turn increases employee motivation, commitment, and work quality.
Because mediation is partial, compensation continues to have a direct impact on performance, in addition to influencing job satisfaction. Therefore, management must design a fair, transparent, and competitive compensation system to sustainably enhance both employee job satisfaction and performance.
Conclusion
Research results on employees of the North Aceh District Land Office prove that:
The descriptive test results indicate that all variables have a mean respondent perception value greater than 3.41, with a two-tailed significance value of 0.05 less than 0.05. These results support the acceptance of Ha1.
The results indicate that career development and compensation have a positive and significant impact on job satisfaction and employee performance at the North Aceh Regency Land Office. Career development contributes the most to job satisfaction (67.8%) and also directly affects performance (33.2%). Meanwhile, compensation significantly influences job satisfaction (23.1%) and performance (23.7%).
Job satisfaction has been identified as the most influential factor in enhancing employee performance, accounting for 69.6% of the improvement. Additionally, job satisfaction partially mediates the relationship between career development and performance (47.1%), as well as between compensation and performance (16%).
Given that job satisfaction, career development, and compensation significantly influence performance, performance improvement must be addressed in an integrated manner. The leadership of the North Aceh Regency Land Office is advised to strengthen its achievement-based performance evaluation system, establish measurable work targets, and provide regular feedback. Furthermore, a results-oriented, disciplined, and collaborative work culture should be continuously cultivated to ensure sustainable performance improvement.
Because job satisfaction is the most influential factor in enhancing performance, organizations must create a work environment that is both psychologically and professionally supportive. This can be accomplished by improving communication between leaders and employees, recognizing and appreciating work achievements, fostering a harmonious workplace, and managing workloads effectively. Additionally, maintaining a balance between job demands and employee well-being should be a primary focus.
Career development has been shown to significantly impact job satisfaction and performance. Therefore, organizations are advised to establish clear, transparent, and merit-based career paths. Training and education programs should be tailored to job requirements as well as regulatory and technological developments. Furthermore, promotion, rotation, and transfer mechanisms should be implemented objectively and systematically to ensure alignment between individual competencies and organizational needs.
Because compensation directly and indirectly affects performance, the compensation system must be managed fairly, proportionally, and transparently. Organizations are advised to implement performance-based incentive schemes, ensure salaries align with workloads, and provide benefits and work facilities that support productivity. A compensation approach that is not solely financially focused but also considers employee well-being and job satisfaction will enhance job satisfaction and encourage continuous performance improvement.
References
- Anesah, D., Nizam, A., & Iskandarsyah. (2024). The Existence, Relationship, And Growth Needs Effect on Job Satisfaction and Its Impact on Working Performance of Technical Service Officers at PT PLN (Persero) UP3 Sigli. Iskandarsyah, 7(2), 71β81. DOI: 10.37502/IJSMR.2024.7207
- Bigony, C., Alpers, A., & Ponterotto, J. G. (2019). A Careerography of John F. Kennedy Jr. Journal of Career Development, 48(1), 20β32. DOI: 10.1177/089484531986741
- Γelik, M. (2011). a Theoretical Approach To the Job Satisfaction. 4, 7β15. DOI: 10.1111/j.1945-1474.2010.00094.x
- Dumsch, A. (2016). Career Development Theory Review: Superβs Life-Span, Life-Space Theory. National Institutes of Health, 1. DOI: 10.1002/9781394258994.ch4
- Hirma, A., Mukhlis, & Musnadi, S. (2021). The Effect Of Work Engagement And Job Satisfaction On Work Motivation And Its Impact On Career Development Of Regional Secretariat Employee In Simeulue District. International Journal of Business Management and Economic Review, 4(4), 45β53. DOI: 10.35409/IJBMER.2021.3281
- Inayat, W., & Khan, M. J. (2021). A Study of Job Satisfaction and Its Effect on the Performance of Employees Working in Private Sector Organizations, Peshawar. Education Research International, 2021, 1β9. DOI: 10.1155/2021/1751495
- Itam, S., Mukhlis, & Musnadi, S. (2021). The Effect Of Motivation And Leadership On Work Performance And Its Impact On Organizational Performanceof Environment Department Of Pidie Jaya. International Journal of Business Management and Economic Review, 4(4), 19β34. DOI: 10.35409/ijbmer.2021.3279
- Kelechi, N. G., V.O, A., Egwuonwu, Akintaro, Shonubi, & Herbertson. (2016). The Effect of Compensation Administration on Employee Produktivity. Arabian Journal of Business and Management Review (OMAN Chapter), 5(8), 40β47. DOI: 10.12816/0027245
- Noe, R., Hollenbeck, J., Gerhart, B., & Wright, P. (2019). Fundamentals of Human Resource Management (8th ed.). McGraw-Hill Education. DOI: 10.1002/hrdq.21333
- Robbins, S. P., & Judge, T. A. (2023). Organizational Behavior (19th ed.). Pearson. DOI: 10.31124/advance.17004781.v1